Zalando Pick App
Optimising task performance: 40% faster item selection with non-sequential flow redesign

2-3 items instead of 1
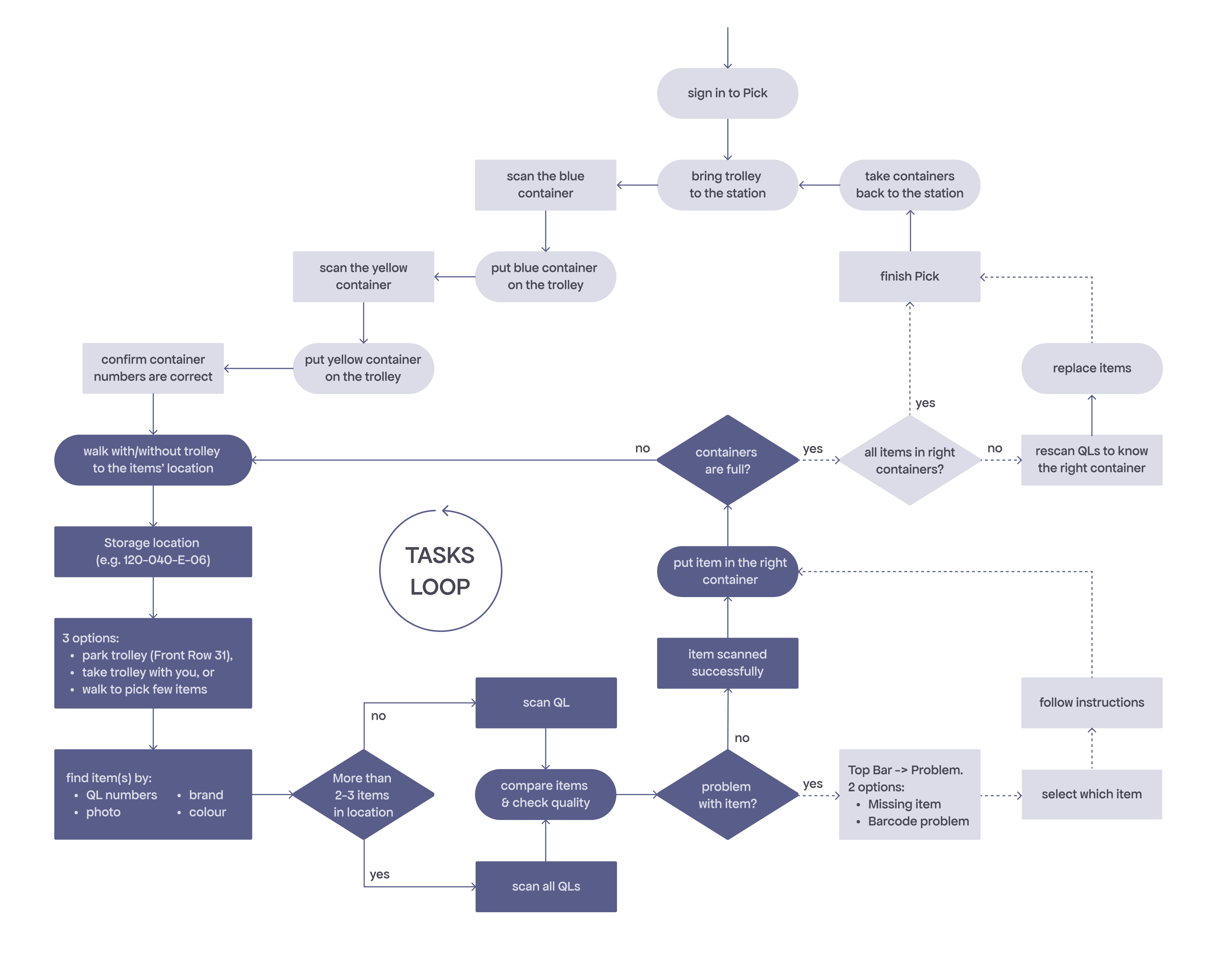
The hero of the story are warehouse app users or so-called “pickers”. Their job is to pick items from different boxes on shelfs to a cart.
On the app they see 1 item at a time, that they need to pick, only in that given order. They can’t search for multiple items from the same box in the same time, because they don’t know what the next item is as long as they haven’t picked the current item.
However, 8% of the time there are 2 and up to 15 items in the same box! That’s causing an estimated time loss 2 seconds per item, when 1 item shown instead of 2-3. In other words implementing this idea could save workers up to 40% time for performing each operation.
Planning and learning
The hero of the story are warehouse app users or so-called “pickers”. Their job is to pick items from different boxes on shelfs to a cart.


Removing route description (map)
When users had to go to another storage location, the temporary screen with the map appeared. The users didn’t use the map.
First, I assumed that too short visibility of the screen was a problem, so the expandable bar with the map was created.
Then, we had feedback from the users, they prefer to orient only by storage location number (ex. 120-040-E-06). Because of this, the final decision was to remove the map completely.

Introducing “location bar”
To help the users quickly find the information, the elements related to the storage location are placed in the top app bar, and the items below - separated with a divider.

Visualisation how users read the instructions to complete tasks
Same container for 2-3 items
In order to save space and make the task easier for users, together with developers we decided to not display items that go to different containers (blue or yellow), but instead only display the container once in the top app bar for all 2-3 items.
Enhancing feedback with icons
Users typically recognise a successful scan when see:
a new item on the screen,
an updated scanned count (e.g., 21/63),
a different location number.
To make feedback more visible and immediate, a “successfully scanned” icon was added next to the item's photo and QL number (e.g., E47) for non-sequential flows (2–3 items displayed at once). Additionally, a “missing item” icon indicates when an item is reported missing.
Usability testing process
To evaluate if a non-sequential flow (2–3 items displayed at once) improves picking performance (speed, error rate) and/or increases cognitive load, a usability test was conducted.
Zalando office workers were recruited to complete simulated tasks, testing both sequential and non-sequential flows. Despite receiving explanations and a trial round, some participants struggled with the complex app. For example, one participant didn't realize items could be scanned in any order and followed the screen sequence instead. Another noted:“I prefer the {sequential} flow. It was hard to remember those items. But {non-sequential} was clear when the box switched.”
Most participants, however, had no major issues. In real warehouse settings, workers take about two weeks to adapt to a new app, so some initial confusion was expected.
User behaviour insights
The research explored which elements users rely on to locate items. Participants primarily identified items by:
Image colour (“if items are not black or blue”),
Perceived size based on the image (“if it’s jeans, then it’s a big bag”),
QL number.
This confirms that showing a photo and QL number is crucial for efficient scanning.
As my contract at Zalando ended before the final results were available, I couldn't access the full data. However, the positive participant feedback and the clear time-saving benefits suggest that the non-sequential flow was likely implemented and tested further by warehouse pickers after their adaptation period.

User behaviour insights
Although I redesigned just one screen, I had to understand the entire picking process, analyse every screen element, map out user flows, and collaborate with senior designers, the product manager, and developers to ensure the design met user needs.
The last version of the app was created without a designer. While I wanted to implement the new Warehouse app design system I had just been working on, I had to keep the existing UI elements. To avoid confusing users with too many new elements, I focused on ensuring my redesign improved usability. This was especially important since the impact of the flow change needed to be measured during research.
Participating in a usability study with a physical setup was a new and exciting challenge. It required careful planning and preparation, especially finding an app that could track performance time and save participant data. Leading some sessions was tricky — I had to remember everything I needed to say and do. But overall, it was a fun and valuable learning experience.